The smartphone changed the world. Instead of just basking in the glory of our 512GB Pacific Blue iPhone 12 with Super Retina XDR display we should also be aware of the changes in our lifestyle that it could change.
Equip addresses these lifestyle changes by facilitating productivity and improving family dynamics. This is a collaboration between myself and Kim Yeun.
Family Centered Design
Equip allows parents and children to create goals through three methods: converting web content, creating custom goals, or selecting from "Discover Goals" categories. Three incentive types drive engagement: parental support, rewards, and personal interest.

Branding and Art
The logo design went through multiple iterations, evolving from early illustration concepts featuring a karate teacher metaphor to simpler, more relatable illustration styles. The final slogan captures the essence: "Make Goals. Discover Goals. Dominate your day."




Personas
We created personas illustrating diverse family scenarios where Equip could provide value, ensuring the product serves a wide range of user needs.

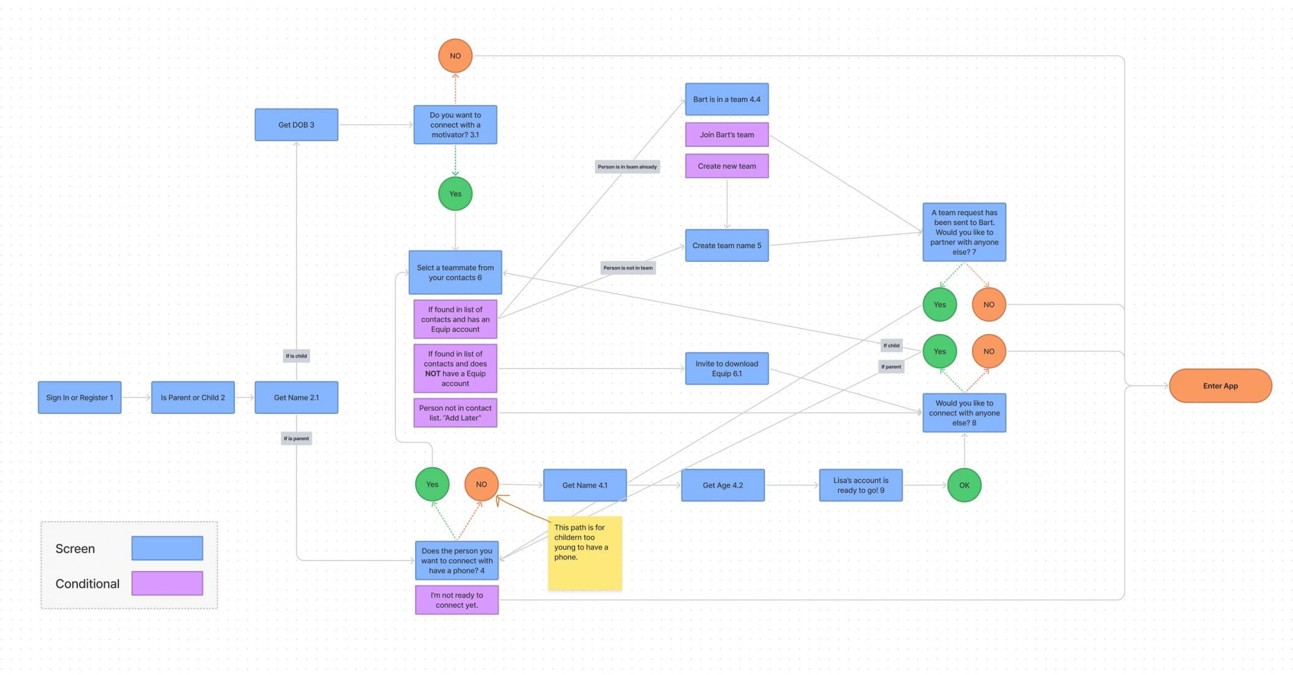
Signup and Setup User Types
The registration flow identifies users as parents or children, manages team creation, and offers flexible account creation options to accommodate different family structures.

Wireframing and Prototyping
Extensive wireframes were created in Figma showing various app screens and user flows, allowing us to test and refine the experience before development.





Next Steps – Immersive User Research
Ongoing research plans extend through Summer 2021, emphasizing the importance of user testing and iteration to create a product that truly serves families.
